您的位置 达州律师网 > 相关新闻 > 正文

刑事案件如何精准量刑(附《量刑建议说明书》模版)

来源:刑事法库作者:时间:2024-11-19
分享到:

【版权声明】版权归原作者所有,仅供学习参考之用,禁止用于商业用途,若来源标注错误或侵犯到您的权益,烦请告知,我们将立即删除 。 来源:“刑事办案实务”微信公众号,2022年7月7日。作者:刘华锋,毕业于复旦大学法学院,从事刑事审判工作近12年,曾任上海市某区人民法院刑庭副庭长,兼任上海市犯罪学学会理事等。 
目录导读

 

前言

第一部分 法律适用

(一)从旧兼从轻原则的适用

(二)跨法犯的法律适用

第二部分 量刑的步骤和方法

(一)如何选择起点刑

(二)怎么计算基准刑

(三)怎么拟定宣告刑

(四)如何确定宣告刑

第三部分 缓刑的考量因素

(一)法定条件

(二)受损法益

(三)刑事政策

(四)主观恶性及人身危险性

(五)具体罪名的特点

(六)类案的协调

(七)控辩双方的意见

(八)案件特殊情况

第四部分 罚金刑的适用

(一)符合法律规定限额

(二)主要以违法所得为基础

(三)综合考虑被告人缴纳罚金的能力

(四)与主刑保持一致

(五)保持协调

第五部分 其他量刑问题

(一)多被告人量刑要注意什么

(二)数额犯既有既遂又有未遂情节时如何量刑

(三)数罪并罚时怎么合并量刑

(四)撤销缓刑时原缓刑判决判处的罚金是否需要合并

(五)撤销缓刑后是否可以继续适用缓刑

(六)应当合并而未合并审理的案件如何并罚

第六部分 认罪认罚案件中的相关量刑问题

(一)认罪认罚案件中量刑建议的三个认识误区

(二)量刑建议明显不当怎么把握

(三)有辩护人却由值班律师代为具结见证时量刑建议是否有效

(四)是否可以提出没有上限的量刑建议

(五)辩护人参与签署具结书后又在庭审中作无罪辩护时量刑建议是否有效

(六)量刑建议书只有结论没有说明是否妥当

附:量刑建议说明表模版

 

 

前言

 

如何量刑原本只是刑事法官最关心的问题,然而,随着认罪认罚制度的实施,多数案件都需要由检察官和被告人在辩护人的见证下进行量刑协商。因此,检察官和辩护人也都越来越关心刑事案件如何精准量刑这一课题。尤其是2021年7月1日实施的《关于常见犯罪的量刑指导意见(试行)》,是就量刑问题首次由最高人民法院和最高人民检察院联合发布的规范性文件,更是说明了量刑对于法官、检察官及辩护人的重要性。

 

本文作者2009年硕士毕业于复旦大学法学院,至今从事刑事审判工作近12年,曾任上海市某区人民法院刑庭副庭长,并兼任上海市犯罪学学会理事等,先后审理2000余件各类刑事案件,涉及80余种罪名,为3000余名被告人量过刑。作者本次将结合其丰富的审判经验和最新的量刑规定,围绕这一课题共谈六个部分:第一部分涉及法律适用,即在刑法修正案频繁出台时,应当适用新法还是旧法;第二部分是量刑的具体步骤和方法,即对于个案而言是按照什么样的步骤和方法计算刑期,又是按照什么规则确定宣告刑的;第三部分是缓刑的适用,即缓刑适用考量的因素有哪些,哪些情况不宜判处缓刑;第四部分是罚金刑的适用,即某个具体案件究竟判多少数量的罚金比较合适,又要注意哪些问题;第五部分是就量刑过程中的一些疑难问题,分析并给出一个明确的结论;第六部分是认罪认罚案件中的相关量刑问题,分析原因并提出对策。

 

本文是对刑事案件如何精准量刑的全方位系统介绍,亮点主要体现在“全、新、细、实”四个方面:全——对刑事案件如何量刑进行了全方位介绍。不仅包括如何适用法律,而且还包括具体操作步骤和相关注意的问题;不仅介绍了主刑怎么量刑,而且还给出了常见附加刑罚金的适用要领;不仅阐述了常见罪名如何量刑,而且还提出了不常见罪名的量刑方法;新——根据2021年7月1日实施的《关于常见犯罪的量刑指导意见(试行)》加以介绍;细——对刑事案件量刑的具体步骤和方法进行了详细说明。不仅用两讲将该过程细分成15个小问题逐一进行解答,而且围绕量刑用四讲回答了各种可能遇到的问题;实——讲解过程中紧密结合具体案例进行剖析。几乎讲到的所有情况均会在讲解之后,对应的举出案例加以演示,既可以帮助理解,又能够贴近实战。特别值得一提的是,作者在文末附了《量刑建议说明书》模版,以表格的形式完整呈现了量刑过程,直观方便,简单易行,非常实用。

 

 

 

第一部分 法律适用

 

(一)从旧兼从轻原则的适用

 

刑法修正时,如果犯罪行为发生在刑法修正案生效前的(为方便表述,下文将生效前的法简称旧法、生效后的法简称新法),应当根据从旧兼从轻的原则选择适用法律。判断规则如下:

 

首先根据基本犯罪构成事实分别按照新旧法的规定确定法定刑幅度,然后进行比较,先比较主刑,选该幅度中法定最高刑低的法;如果最高刑相同的,选法定最低刑低的法;如果主刑幅度相同的,比较附加刑,选附加刑轻或有限制的法;如果主刑和附加刑都相同的,比较罪状表述,选缩小范围或有利于被告人的法。

 

张三在刑修十一实施前集资诈骗80万元,旧法法定刑为5-10年,新法法定刑为3-7年,新法的最高刑低,应适用新法。

 

李四在刑修十一实施前集资诈骗1000万元,旧法法定刑为10年-无期徒刑,新法法定刑为7年-无期徒刑,新旧法的最高刑相同,但新法最低刑低,应适用新法。

 

王五在刑修十一实施前非法吸收公众存款2000万元,旧法法定刑为3-10年并处5-50万元罚金,新法法定刑为3-10年并处罚金,新旧法的主刑幅度相同,但旧法的附加刑有限制,应适用旧法。

 

赵六在刑修十一实施前非法吸收公众存款1亿元,旧法法定刑为3-10年并处5-50万元罚金,新法法定刑为10-15年并处罚金,旧法的最高刑低,应适用旧法。

 

刘七在刑修十一实施前有食品监管渎职行为,新旧法的法定刑相同,但新法的罪状表述删除了导致发生重大食品安全事故的入罪要求,增加了其他严重情节的的入罪条件,可以说降低了入罪门槛,对被告人不利,应适用旧法。

 

对从旧兼从轻原则的适用需要说明三点:

 

1、从旧兼从轻原则只有在犯罪行为对应的该罪条文被修正时才会用到

 

前不久江苏省溧阳市人民法院宣判的全国首例高空抛物罪一案,该案发生在刑法修正案(十一)实施前,被告人因和他人发生争执,从3楼的家中两次将菜刀抛掷至楼下公共租赁房附近,但没有造成人身伤害或重大财产损失。案发时公安机关以危险方法危害公共安全罪立案,但法院最终以高空抛物罪判处被告人有期徒刑6个月,并处罚金2000元。对于该案的判决逻辑,有人引用刑法从旧兼从轻原则,认为被告人的行为本来要认定为以危险方法危害公共安全罪,最低要判处3年有期徒刑,但是由于案件裁判时刑法修正案(十一)已经实施,对该行为又有法定刑相对轻的高空抛物罪可以适用。那么,法院根据刑法从旧兼从轻的原则,只能按照处罚较轻的高空抛物罪来定罪处罚。对此,笔者难以认同,因为被告人在被立案时涉及的以危险方法危害公共安全罪并没有被刑法修正案(十一)所修正,根本用不上刑法从旧兼从轻的原则。该案被认定为高空抛物罪是不妥当的,因为,如果按照刑法的规定,被告人的行为在作案时假如构成以危险方法危害公共安全罪的话,该法条未被刑法修正案(十一)修正,故之后仍然构成以危险方法危害公共安全罪。如果按照刑法的规定,被告人的行为在作案时不能构成以危险方法危害公共安全罪,又不能构成其它罪的话,只能依照被告人行为时的刑法宣告无罪。总之,无论如何都没有理由依据刑法修正案(十一)新设的高空抛物罪定罪处罚。

 

2、同一案件的不同被告人可以分别适用新旧法

 

既然从旧兼从轻的判断是具体的,需要根据被告人的犯罪构成事实判断,那么就会出现同一案件的不同被告人,根据其犯罪事实,有的适用新法轻,有的适用旧法轻,就会出现不同被告人分别适用新旧法的情况。比如前例中的张三和王五完全有可能出现在同一个案件中,判决中需要同时引用旧法和新法。

 

3、特殊情况下同一个被告人可以同时分别适用新旧法同一条的不同款

 

刑法修正案(十一)关于非法吸收公众存款罪,增加了最高一档刑期的法定刑,但同时规定在提起公诉前积极退赃退赔,减少损害结果发生的,可以从轻或者减轻处罚。这就可能造成新法部分条款对被告人不利,部分条款对被告人有利的情况,是否可以分别适用新旧法的不同款存在争议,有观点认为如果允许同时适用新旧法同一条的不同款,就会组合产生出来一个既不完全是新法,又不完全是旧法的条文,实际上是创设了一个新法条。另一种观点认为同时适用新旧法同一条的不同款并没有创设新法条,只是选择了新旧法的不同款而已。笔者赞同后一种观点,因为刑法条文不同款之间有时候是相对独立的,从立法技术层面上讲,在修正刑法时为了既不改变原法条顺序,又使得条文之间具有一定的逻辑性,常常采用某某条之一、之二的表述方式,这些之一、之二本质上与刑法该条某款并没有本质区别,因此,既然之一、之二可以分别适用,某款也应当可以分别适用。此外,如果不允许适用的话,有时候立法目的难以实现。比如,某被告人在刑法修正案(十一)实施前非法吸收公众存款1亿元,没有减轻处罚情节。按照前述的从旧兼从轻判断规则,对其应当适用旧法,判处3-10年有期徒刑,并处5-50万元罚金。假如被告人在提起公诉前积极退赃退赔1亿元,判决时刑法修正案(十一)已实施,应当可以同时引用新法新增的该条第三款,对被告人减轻处罚,在3年以下有期徒刑或拘役一档量刑。不过,需要强调的是,同一款内不能拆开分别适用。比如,刑法修正案(十一)在同一款中对非国家工作人员受贿罪降低了第一档刑期的最高刑,但同时增设了罚金,不能拆开分别适用,即不能按照新法第一档刑期判处主刑的同时又按照旧法的规定不对被告人判处罚金。

 

(二)跨法犯的法律适用

 

刑法修正时,如果犯罪行为发生在刑法修正案生效前后的,应适用新法,如旧法对被告人有利的,应当在量刑时酌情从轻处罚,旧法情节占比越大,从轻幅度越大。

 

最高人民检察院针对1997年刑法修订时如何适用法律,以《关于对跨越修订刑法施行日期的继续犯罪、连续犯罪以及其他同种数罪应如何具体适用刑法问题的批复》的形式指出,对于开始于1997年9月30日以前,连续到1997年10月1日以后的连续犯罪,或者在1997年10月1日前后分别实施的同种类数罪,其中罪名、构成要件、情节以及法定刑均没有变化的,应当适用修订刑法,一并进行追诉;罪名、构成要件、情节以及法定刑已经变化的,也应当适用修订刑法,一并进行追诉,但是修订刑法比原刑法所规定的构成要件和情节较为严格,或者法定刑较重的,在提起公诉时应当提出酌情从轻处理意见。

 

例:张三在新法实施前非法吸收公众存款5亿元,在新法实施后非法吸收公众存款200万元,新法法定刑为10-15年,旧法法定刑为3-10年,虽然,新法明显重于旧法,但对张三仍应当依法适用新法,但在量刑时考虑到绝大部分数额都是新法实施前的,且新法实施后非法吸收公众存款200万元尚无法单独构成犯罪,故需大幅酌情从轻处罚,在旧法关于此罪能判处的最高刑罚有期徒刑10年并处罚金50万元之上稍微增加一点即可,判处有期徒刑10年2个月,罚金55万元是比较合适的。

 

 

 

第二部分 量刑的步骤和方法

 

(一)如何选择起点刑

 

1、选择的依据是什么

 

根据基本犯罪构成事实在相应的法定刑幅度内来确定量刑起点。基本犯罪构成事实指符合特定犯罪构成特征并达到在相应的法定刑幅度内量刑的必备事实,通俗的说,就是在某量刑幅度内“裸”的事实,从逻辑上说,既然是裸的事实,那么就应该直接把该幅度内法定最低刑作为起点刑才是,怎么按照最高人民法院量刑指导意见,还把起点刑规定为一个幅度呢?这是因为犯罪形形色色,入罪或跳档的条件也有很多,不同的情形虽然都可以入罪或跳档,但社会危害性还是有所不同的,如果没有幅度,会导致无法做到罪责刑相适应,比如说,在故意伤害罪中,轻伤一人即构成故意伤害罪,应在第一档所规定的三年以下有期徒刑、拘役或者管制量刑,然而,在实践中轻伤一人的情况形形色色,同样是轻伤,造成轻伤一级和轻松二级的危害性是不同的。即使同样造成的轻伤二级,一拳头打成的鼻骨骨折轻伤的和拳打脚踢造成的多处骨折轻伤还是有所区别的。再比如说,同样是诈骗5千元)刚构成诈骗罪,(鉴于各省的标准不一,为方便论述,假定(普通型)诈骗数额较大、巨大和特别巨大的标准分别为0.5万元、5万元和50万元,后续案例也均采用该标准)应当在第一档规定的三年以下有期徒刑、拘役或者管制量刑,但一个是以谈恋爱为名实施的诈骗,另一个是非常普通的诈骗,在量刑时也应当是不一样的,因此,就需要选择不同的起点刑。

 

2、考量的因素有哪些

 

既然要在这个幅度里选择一个具体的点呢,那么主要考量的因素是什么呢?是对案件社会危害性和被告人人身危险性的综合判断,通俗的说,前者就是造成了多大的后果或危险,后者就是这个人到底有多坏,根据这个综合判断,法官选择一个认为比较合适的点,可以说,这个点的选取是个综合判断,甚至很难来具体量化,总体来说,就是社会危害性大的和被告人人身危险性高的,起点刑就高一点,反之,就低一点,比如还就上面的故意伤害罪来说,最高人民法院量刑指导意见,仅规定故意伤害一人轻伤的,可以在二年以下有期徒刑、拘役幅度内确定量刑起点,那么对造成轻伤一级的选择有期徒刑一年六个月作为量刑起点,而对造成轻伤二级的要轻一些,选择有期徒刑一年作为量刑起点,因为前者社会危害性更大。对同样是造成轻伤二级的,对于一拳头打成的鼻骨骨折的选择八个月作为量刑起点,而对拳打脚踢造成多处骨折的要重一点,选择有期徒刑一年作为量刑起点,因为后者的人身危险性更大。

 

3、注意的要点有什么

 

在选择起点刑时要注意两点:一是以相关犯罪构成的既遂状态来选择,也就是说,即使案件系犯罪未遂或者犯罪中止,在选择起点刑时都是按照假定已经既遂时所处的法定刑幅度来选择的。二是选择起点刑时考虑的因素应当尽量排除后续调整基准刑的情节或因素,否则将导致重复评价,比如在上面的故意伤害罪中,如果持刀伤人是一个酌情从重处罚情节,激情伤人是一个酌情从轻处罚情节,那么在选择起点刑的时候就不应当考虑这两个量刑情节,不能因为具有持刀伤人情节而把起点刑提高,也不能因为激情伤人就把起点刑降低。

 

4、量刑指导意见之内罪名怎么选择起点刑

 

量刑指导意见之内罪名的起点刑范围可以按照最高人民法院及各省高级人民法院出台的量刑指导意见,在指导意见规定的范围内,根据上述考量因素和注意要点确定一个具体的起点刑。

 

例:被告人张某强在文物藏品拍卖诈骗公司中担任业务员,参与诈骗金额30万元,属于诈骗罪数额巨大,依法应处3-10年有期徒刑,根据上海市高级人民法院的量刑指导意见,应在3-4年有期徒刑幅度内确定量刑起点,考虑到以公司化运作,职业诈骗,主观恶性较大,综合基本犯罪构成事实的危害性后确定以3年6个月(42个月)作为起点刑。

 

5、量刑指导意见之外的罪名怎么选择起点刑

 

对于量刑指导意见之外的罪名,如果基本犯罪构成事实对应的法定刑幅度包括有期徒刑和拘役的,一般可以将6个月作为基点,综合基本犯罪构成事实的危害性后加或者减3个月以内作为起点刑。例如,李四出卖自己的银行卡,该卡支付结算100万元,构成帮助信息网络犯罪活动罪,考虑到李四法律意识不强导致犯罪,主观恶性不大,可以将6个月作为基点,综合基本犯罪构成事实的危害性后减2个月作为起点刑,即把4个月确定为起点刑。

 

如果基本犯罪构成事实对应的法定刑幅度不包括拘役的,一般以法定刑幅度内的最低法定刑为基点,综合基本犯罪构成事实的危害性在6个月以内增加后作为起点刑。例:贩卖淫秽物品牟利罪情节严重和情节特别严重的标准分别是贩卖淫秽视频100个和500个。王五利用互联网贩卖淫秽视频文件200个,属于贩卖淫秽物品牟利罪情节严重,依法应处3-10年有期徒刑,王五贩卖的淫秽视频范围不大,综合基本犯罪构成事实危害性后确定3年2个月(38个月)作为起点刑。

 

(二)怎么计算基准刑

 

1、计算的依据是什么

 

根据其他影响犯罪构成的犯罪事实,在起点刑的基础上增加刑罚量确定基准刑。其他影响犯罪构成的犯罪事实指具体犯罪行为超过基本犯罪构成的加重结果事实,通俗的说,就是增加刑期的核心要素。不同的罪名,衡量其社会危害性的核心要素也不同,比如侵犯财产类的案件,主要以财产金额为核心要素,侵犯人身权类的案件,主要以人身伤亡情况作为核心要素,这些核心要素一般在相关的司法解释或执法意见中都有。总之,可以根据罪名的核心要素来确定刑罚增加幅度。

 

2、量刑指导意见之内罪名的刑罚增加幅度标准怎么确定

 

量刑指导意见之内罪名刑罚增加量标准可以按照最高人民法院及各省高级人民法院出台的量刑指导意见来确定。比如上例张某强所对应的刑罚增加量标准,根据上海市高级人民法院确定的标准,该档次中诈骗数额每增加5500元,增加1个月刑期。因此,按照上述标准,张三的基准刑=42个月+(300000元-50000元)/5500元每月≈87个月。

 

3、量刑指导意见之外罪名的增加幅度标准怎么确定

 

对于量刑指导意见之外的罪名,那就先要根据相关司法解释或执法意见的规定自行计算,具体可以根据法定量刑幅度中最高刑和最低刑分别对应的条件,按照大致均衡的方式计算出刑罚增加量的标准,该条件通常在相关的司法解释里有数量体现。比如前面所举的利用互联网贩卖淫秽电子信息,构成贩卖淫秽物品牟利罪,共有三个量刑档次,根据司法解释规定,淫秽视频文件20-100个,判处3年以下有期徒刑、拘役或者管制;淫秽视频文件100-500个,判处3年以上10年以下有期徒刑;淫秽视频文件500个以上,判处10年以上有期徒刑或者无期徒刑。由此可知,对于第一档,100个视频对应3年,20个视频对应6个月(即前面介绍确定起点刑时的基点),故对应刑罚增加量标准=(100个-20个)/(3年-0.5年)*12个月≈3个/月,即在该量刑档次中,贩卖淫秽视频数量每增加3个,增加1个月刑期。对于第二档,500个视频对应10年,100个视频对应3年,对应刑罚增加量标准=(500个-100个)/(10年-3年)*12个月≈5个/月,即在该量刑档次中,贩卖淫秽视频数量每增加5个,增加1个月刑期。对于第三档,500个视频对应10年,但无期徒刑没有明确的数量标准,要计算出该量刑档次中的刑罚增加量标准,必须先确定无期徒刑的数量标准,对于该标准最佳的获得方式就是检索案例。因此,根据上述标准,王五的基准刑=38个月+(200个-100个)/5个每月=58个月。

 

当然,有些罪名,如伪造、变造、身份证件罪,司法解释没有规定量刑中两档分部对应的数量标准,这时候就要看省高级人民法院的执法意见了,需要根据执法意见中的相关数量标准按照上述方式进行计算。

 

4、需要注意哪些问题

 

(1)同一个罪名中不同量刑档次对应的刑罚增加量标准不同

 

例如前面讲到的贩卖淫秽物品牟利罪,3年以下一档的标准是3个每月,3-10年一档的标准是5个每月。总体来说,随着刑期的增加,刑罚增加量的幅度会减小。

 

(2)在设置刑罚增加量标准的时候,某些罪名可以有多个维度,要比较后适用处罚重的

 

比如非法经营外汇型非法经营罪,司法解释规定非法经营数额在500万元以上或者违法所得数额10万元以上,应处5年以下有期徒刑或者拘役,非法经营数额在2500万元以上或者违法所得数额50万元以上,应处5年以上有期徒刑。根据该规定,设置的维度既可以是非法经营金额,也可以是违法所得数额,如以非法经营金额为维度计算刑罚增加量标准,第一档刑罚增加量标准=(2500万元-500万元)/(5年-0.5年)*12个月≈37万元/月,即非法经营金额每增加37万元,刑期增加1个月。如以违法所得数额为维度计算刑罚增加量标准,第一档刑罚增加量标准=(50万元-10万元)/(5年-0.5年)*12个月≈0.74万元/月,即违法所得数额每增加0.74万元,刑期增加1个月。现假定张三非法经营外汇2000万元,违法所得45万元,如按照非法经营金额标准计算,增加刑期=(2000万元-500万元)/37万每月≈41个月,如按照违法所得金额标准计算,增加刑期=(45万元-10万元)/0.74万每月≈47个月。两者比较后,在对该被告人量刑时要选择适用违法所得标准计算基准刑。

 

(3)当没有法律规定的数量标准时需要进行案例检索

 

当某罪名只有一个量刑档次,如帮助信息网络犯罪活动罪,或当需要在某罪名的最高一档量刑,如前面说到的非法经营罪第二档时,都会面临该档次内法定最高刑没有对应数量标准的情况,此时,有效的做法就是案例检索,通过案例找到一个最高刑的数量标准,然后按照先快后慢点原则设置一个增加幅度标准。比如,对于前者,现在断卡行动中最常见的帮助信息网络犯罪活动罪,司法解释规定支付结算20万元以上的判处3年以下有期徒刑或者拘役,假如通过案例检索,发现本地类似案件,没有减轻处罚或大幅从轻处罚的情况下,结算500万元的大致判处1年,那就可以设定刑罚增加量标准=(500万元-20万元)/(1年-0.5年)*12个月=80万元/月,即支付结算金额每增加80万元,刑期增加1个月。当然,随着刑期的增加,增加的幅度要适当的小一些,具体多少还需要参照同类判决情况。再比如,对于后者,前面说到的非法经营罪第二档,司法解释规定非法经营数额在2500万元以上或者违法所得数额50万元以上,应处5年以上有期徒刑(最高15年),但对于该档上限没有数量标准,此时就需要检索本地区类似案例的判决情况,假如通过案例检索,发现本地类似案件,没有减轻处罚或大幅从轻处罚的情况下,非法经营数额1亿元的大致判处10年,那就可以设定刑罚增加量标准=(10000万元-2500万元)/(10年-5年)*12个月=125万元/月,即非法经营数额每增加125万元,刑期增加1个月。当然,随着刑期的增加,增加的幅度同样要适当的小一些。

 

(三)怎么拟定宣告刑

 

1、量刑的主要原则有哪些

 

主要原则有两个,一个是完全评价原则,即要对影响量刑的各种因素全部进行考虑,按照时间分,包括罪前、罪中及罪后的各种情节,按照法定性来分,包括法定情节和酌定情节,量刑时要全面评价分析。另一个是禁止重复评价原则,即对某个影响量刑的因素如果已经使用过,就不能再重复使用。比如盗窃罪的中的前科,如果该前科已经成入罪的必要条件,那量刑时就不能再次使用了;如果该前科已经让被告人成为了累犯,那在使用累犯情节的时候,就不能再将其作为前科情节了;如果有多次前科,其中还有没有作为累犯或者入罪使用过的,还是必须要作为前科量刑情节使用的。再比如,认罪认罚不能和自首、坦白等情节同时使用。还要注意的是,在确定起点刑时考虑过的情节一般不能再作为量刑情节再次使用。

 

2、计算公式是什么

 

根据量刑情节调节基准刑,拟定宣告刑。拟宣告刑=基准刑×(1±先适用量刑情节A的调节比例)×(1±先适用量刑情节B的调节比例)……×(1±其他量刑情节X调节比例±其他量刑情节Y的调节比例±其他量刑情节Z的调节比例……)。

 

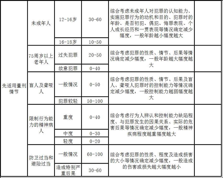
先适用量刑情节数量是有限的,基本都是减少基准刑的情节,具体包括:未成年人犯罪、老年人犯罪、限制行为能力的精神病人犯罪、又聋又哑的人或者盲人犯罪、防卫过当、避险过当、犯罪预备、犯罪未遂、犯罪中止、从犯、胁从犯和教唆犯。

 

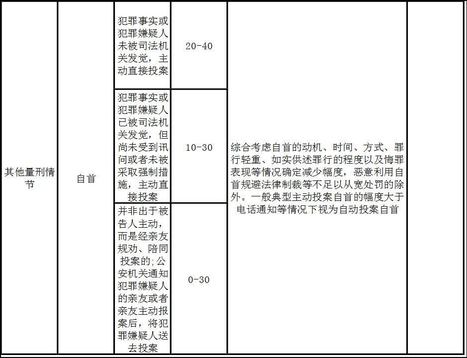
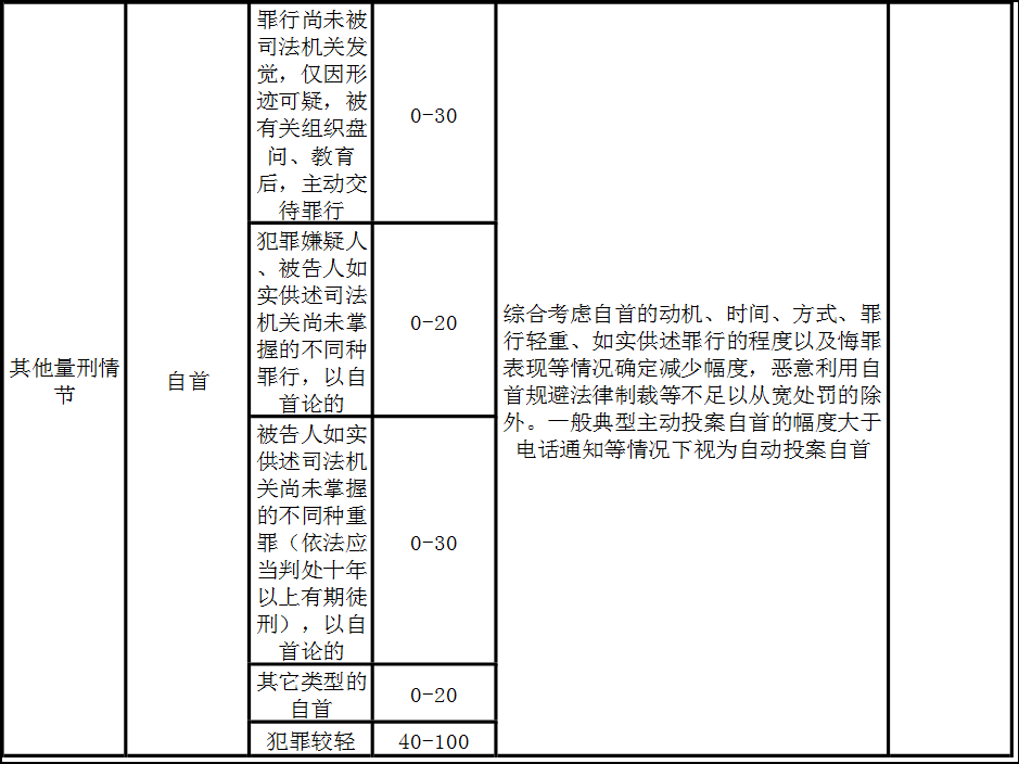
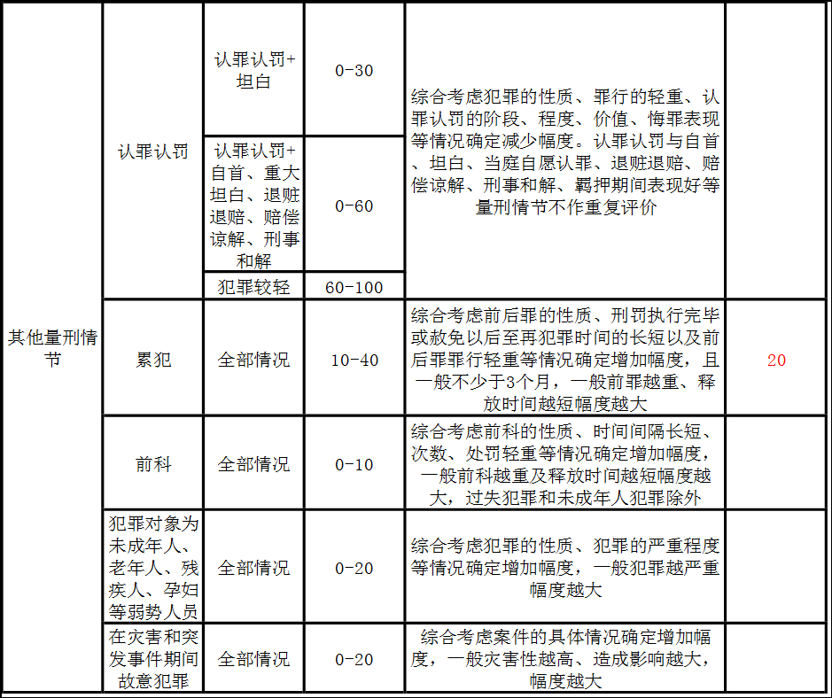
其他量刑情节是无法完全列举的,既有减少基准刑情节又有增加基准刑情节,所有案件共有的情节包括:坦白、自首、认罪认罚、当庭自愿认罪、立功、累犯、前科劣迹。其它常见的主要情节包括:作用较轻的主犯、被害人有过错或对矛盾激化负有责任、退赃退赔、积极赔偿被害人经济损失、达成和解、取得谅解、对弱势人员犯罪、在灾害和突发事件期间犯罪、犯罪手段残忍、犯罪动机卑劣及各具体罪名中的其它情节。

 

对于上述计算公式,需要强调的是,先适用情节之间不是加减的关系,而是需要进行连乘,其他量刑情节之间是连加连减,如果没有先适用情节,计算时不考虑即可。

 

3、常见量刑情节调节比例怎么把握

 

该部分内容详见后面的量刑建议说明表模版。

 

4、具体怎么计算

 

假定上文中的张某强作案时刚满17岁,考虑到年纪较小,减少比例确定为30%;在某公司化运作的诈骗团伙中负责打电话,因而认定为从犯,考虑到作用较小,减少比例确定为30%;在公安机关前来抓捕时已经离职,后看到新闻主动至公安机关投案,考虑到是典型主动投案自首,减少比例确定为30%;审理期间在家属帮助下退赔自己全部违法所得,考虑到退赔的只是自己的违法所得,减少比例确定为10%。在不考虑其它量刑情节的情况下,张三的拟宣告刑=87*(1-30%)*(1-30%)*(1-30%-10%)≈26个月。

 

假定上文的王五3年前因犯贩卖淫秽物品牟利罪被判处有期徒刑1年,刑满释放刚2年,现认定为累犯,考虑到前罪也是贩卖淫秽物品牟利罪,且刑满释放才刚满2年,增加比例确定为30%;被抓获第一次讯问时就如实供述了全部事实,考虑到坦白的时间较早和较彻底,减少比例确定为20%;王五到案后又检举他人贩卖淫秽物品牟利,公安机关据此已抓获犯罪嫌疑人,依法应当判处3年以上有期徒刑,考虑到该立功的质量较高,减少比例确定为20%。在不考虑其它量刑情节的情况下,王五的拟宣告刑=58*(1+30%-20%-20%)≈52个月。

 

(四)如何确定宣告刑

 

1、确定宣告刑的规则有哪些

 

量刑绝不是单纯的数学计算题,需要综合考虑全案情况对拟定的宣告刑进行审查,如果独任审判员或合议庭认为拟定的宣告刑罪责刑不相适应的,首先要分析上述三步设置的起点和比例是否合适,有没有可以调整的空间,如果有调整空间的,审查起点刑的选取及各量刑情节的设定比例是否适当,不适当的予以调整,调整后重新进行计算。

 

如果调整后认为拟定的宣告刑罪责刑不相适应的,独任审判员或合议庭可以在20%的权限幅度内进行调整,如果调整后的结果仍不符合罪责刑相适应原则的,应当提交审判委员会讨论,重新确定拟宣告刑。

 

对于拟宣告刑,如果在起点刑对应的法定刑幅度内的,可以直接确定为宣告刑;如果低于该幅度内最低法定刑,但具有减轻处罚情节的,也可以直接确定为宣告刑;如果低于该幅度最低法定刑,但只有从轻处罚情节的,可以确定法定最低刑为宣告刑,如果坚持在法定最低刑下量刑的,应当层报最高人民法院核准;如果高于该幅度最高法定刑的,可以确定法定最高刑为宣告刑。

 

上文张某强的拟宣告刑为26个月(2年2个月),虽低于起点刑对应的法定刑幅度(3-10年有期徒刑)内的最低法定刑,但其具有从犯等减轻处罚情节,故仍可以直接将拟宣告刑的2年2个月确定为宣告刑;而王五的拟宣告刑为52个月(4年4个月),在起点刑对应的法定刑幅度(3-10年有期徒刑)内,故也可以直接将拟宣告刑的4年4个月确定为宣告刑。

 

通过上述量刑过程,会发现量刑情节的调节比例幅度较大,多个情节叠加之后的幅度比例更大,因此,一定要对直接计算出来的刑期结论进行审查,确保罪责刑相一致。

 

2、确定宣告刑过程中有哪些常见问题

 

(1)减轻处罚是否可以判处条文没有规定的刑种或刑期

 

可以。

 

最高人民法院研究室1994年2月5日下发的《关于适用刑法第五十九条第二款减轻处罚能否判处刑法分则条文没有规定的刑罚问题的答复》中指出“在法定刑以下判处刑罚,包括判处刑法分则条文没有规定的不同种的刑罚”。虽然该文件现已被废止,但在新的文件出台之前,该文件的精神仍然具有适用性。此外,从刑罚的配置来看,只有允许这样操作,才能保证刑罚适用的连续性。例:张三犯放火罪,应判3年以上10年以下有期徒刑,但如果具有立功等减轻处罚情节,就可以判处该条文没有规定的3年以下有期徒刑或者拘役,甚至是管制。

 

(2)减轻处罚是否可以减至免予刑事处罚

 

不可以。

 

减轻处罚和免予刑事处罚本质不同,前者要求处罚,必须给予一定的刑罚,而后者是不处罚,不能判处刑罚。因此,对减轻处罚应当在法定量刑幅度的下一个量刑幅度内判处刑罚,不能减至免予刑事处罚。当与具体罪行对应的法定量刑幅度中最低的法定刑已是最低刑种时,不能依据减轻处罚情节而免予刑事处罚。当然,这种情况下,确实情节较轻的,也可以免予刑事处罚,不过只能依据刑法第三十七条的规定,而不能是根据减轻处罚情节所对应的条款。例:张三轻伤一人,构成故意伤害罪,依法应处三年以下有期徒刑、拘役或者管制,如其具有立功等减轻处罚情节,不能根据该情节判处其免予刑事处罚,但可以综合案情,依据刑法第三十七条之规定对其免予刑事处罚。

 

(3)具有两个以上减轻处罚或免除处罚情节时是否可以减两档处罚

 

可以。

 

刑法修正案八对减轻处罚的适用作了修正,增加了本法规定有数个量刑幅度的,应当在法定量刑幅度的下一个量刑幅度内判处刑罚的规定。对于只有一个减轻处罚情节时,不能跨两档量刑,大家没有争议。但对于具有两个以上减轻处罚或免除处罚情节时是否可以减两档量刑存在不同看法。不过,最高人民法院编写的《刑法修正案(八)理解和适用》一书中指出,如果存在两个以上减轻处罚情节或者具有免除处罚情节的,可以不受第六十三条第一款的限制,因为是否同时并列规定免除处罚可以表明立法机关的不同倾向:没有并列规定免除处罚的,表明立法机关认为行为的社会危害性或者人身危险性只是在一定程度上减少,因而只能在有限范围内给予从宽处理;与之相反,并列规定免除处罚的,则表明立法机关认为,行为的社会危害性或者行为人的人身危险性显著减少,因而可以在更大的范围内从宽,甚至免除处罚也是正当的。因此,下一格判处刑罚对于未与免除处罚并列的减轻处罚情节而言具有一定合理性,但对于与免除处罚并列的减轻处罚情节而言,其不合理性是显而易见的。最高人民法院法官也在《人民司法》上撰文表示,刑法第六十三条第一款是对减轻处罚的释义,应适用于一个减轻处罚情节。根据罪行相适应原则,对被告人具有法定减轻或免除处罚情节,或者具有两个以上减轻处罚情节的,可不受在法定量刑幅度的下一个量刑幅度内判处刑罚的限制,可以在法定刑以下两个量刑幅度内判处刑罚。

 

(4)18岁前后实施同种罪行是否可以适用未成年人犯罪情节

 

如果不计18岁前的行为,将导致无法入罪或者跳档次的,应当适用未成年人犯罪规定,对被告人减轻处罚,如果不影响的,不应适用。

 

因为,如果不计18岁前的行为,将导致无法入罪或者跳档次时,说明评价被告人人身危险性和罪行轻重的因素离不开未成年时的行为,此时应当可以依据未成年人犯罪的规定处罚。反之,说明评价被告人人身危险性和罪行轻重的因素主要是成年时的行为,不应当再依据未成年人犯罪的规定处罚,如果可以适用而减轻处罚,将导致仅仅18岁之后的行为就单独构成犯罪或跳档次且无法减轻处罚,反而再累加了18岁之前的行为后却可以减轻处罚的矛盾。例:假定盗窃2000元入罪,3万元数额巨大。张三17岁时盗窃1000元,19岁时又盗窃1000元;或者张三17岁时盗窃1万元,19岁时又盗窃2万元。这两种情况均应认定张三具有未成年人犯罪情节,可以对其从轻或减轻处罚。相反,张三17岁时盗窃1000元,19岁时又盗窃2000元;或者张三17岁时盗窃1万元,19岁又盗窃3万元。这两种情况均不应认定张三具有未成年人犯罪情节,不能据此对其从轻或减轻处罚。

 

(5)是否可以仅根据达成刑事和解而减轻或免除处罚

 

可以。

 

2012年最高人民法院关于适用《中华人民共和国刑事诉讼法》的解释(以下称解释)第五百零五条(已被2021年新解释废止,但该条内容原文保留在新解释第五百九十六条)规定,对达成和解协议的案件,人民法院应当对被告人从轻处罚;符合非监禁刑适用条件的,应当适用非监禁刑;判处法定最低刑仍然过重的,可以减轻处罚;综合全案认为犯罪情节轻微不需要判处刑罚的,可以免除刑事处罚。尤其是在刑事审判参考第1176号黄静诈骗案中,两级检察机关认为《解释》是针对刑事诉讼法作出,而刑事诉讼法属于程序法,因此《解释》只能针对刑事诉讼相关程序进行解释,不能根据《解释》第五百零五条直接对被告人减轻处罚,如要在法定刑以下减轻处罚,须报最高人民法院核准。而法院认为我国在刑事诉讼法当中确立刑事和解制度,可以说是在程序法中嵌入了实体规范,体现了此次刑事诉讼法修订的立法创新。因此,刑事诉讼法虽然是程序法,但其对刑事和解制度的规定,特别是第二百七十七条对刑事和解案件范围的规定,第二百七十九条对刑事和解案件公检法处理原则的规定,均具有实体上的意义。刑事诉讼法第二百七十九条明确规定,对于达成和解协议的案件,人民法院可以依法对被告人从宽处罚。从宽处罚的意思,可体现为从轻、减轻、免除处罚。《解释》第五百零五条正是对该条规定的具体化,第五百零五条关于刑事和解案件的从轻处罚、减轻处罚、免除处罚的规定,均属于第二百七十九条“从宽处罚”的范畴。因此,对于符合第二百七十九条规定的刑事和解案件,人民法院可以直接判决减轻处罚乃至免除处罚,无须再按照法定刑以下量刑程序报最高人民法院核准。

 

(6)是否可以仅根据认罪认罚而减轻处罚

 

不可以。

 

刑事诉讼法规定认罪认罚的可以从宽处理,刑事和解的可以从宽处罚,虽然都是从宽,但两者还是有区别的,刑事和解是一种量刑情节,且适用范围有限,而认罪认罚更多的是一种制度,适用于所有刑事案件,如果允许根据认罪认罚而对被告人减轻或免除处罚的,将导致刑法设置的从轻、减轻或免除处罚体系被虚置。因此,两高三部在《关于适用认罪认罚从宽制度的指导意见》中明确指出认罪认罚案件,对于减轻、免除处罚,应当于法有据,不具备减轻处罚情节的,应当在法定幅度以内提出从轻处罚的量刑建议和量刑。

 

 

 

第三部分 缓刑的考量因素

 

(一)法定条件

 

宣告刑需要符合刑法所规定的适用缓刑条件,主要是指刑期在三年以下有期徒刑或者拘役,且不得具有不认罪、累犯等禁止性情节。

 

(二)受损法益

 

刑法的目的是保护法益,犯罪的本质是侵犯法益。具体而言,侵犯财产类犯罪主要侵犯了个人的财产权,一般需要赔偿被害人经济损失才能将侵犯的法益恢复。侵犯人身权类犯罪主要侵犯了个人的人身健康权,一般需要赔偿被害人因人身遭受损害而导致的经济损失及精神损失才能将侵犯的法益恢复。适用缓刑的前提,一般要求被告人将侵犯的法益恢复,但个别情况下,因被害人漫天要价等原因导致无法恢复的,也可以考虑在提存相关赔偿款后对被告人适用缓刑。

 

(三)刑事政策

 

不满十八周岁的人、怀孕的妇女和已满七十五周岁的人实施犯罪,情节较轻的,一般应当判处缓刑。

 

对于因恋爱、婚姻、家庭、邻里纠纷等民间矛盾激化引发的犯罪,因劳动纠纷、管理失当等原因引发、犯罪动机不属恶劣的犯罪,因被害方过错或者基于义愤引发的或者具有防卫因素的突发性犯罪,一般可以判处缓刑。

 

对于要求依法严惩的犯罪,一般不适用缓刑。如目前我国正在严厉打击电信诈骗,那么对实施电信诈骗的人及电信诈骗上下游关联犯罪的人,一般不适用缓刑。再比如对于危害国家安全犯罪、恐怖组织犯罪、黑恶势力犯罪、故意危害公共安全犯罪等严重危害国家政权稳固和社会治安的犯罪,故意杀人、故意伤害致人死亡、强奸、绑架、拐卖妇女儿童、抢劫、重大抢夺、重大盗窃、重大诈骗等严重暴力犯罪和严重影响人民群众安全感的犯罪,走私、贩卖、运输、制造毒品等毒害人民健康的犯罪,都要慎重适用缓刑。当然,对于上述罪名,尤其是共同犯罪的案件,还是要进一步分清各被告人的作用,准确确定各被告人的罪责,做到区别对待,确实情节较轻的,也可以适用缓刑。

 

(四)主观恶性及人身危险性

 

主观恶性及人身危险性不大的,可以考虑缓刑。比如近年不少刚跨出校门的大学生,缺乏社会经验,应聘到公司工作,刚开始不知道公司安排的工作实为诈骗,等工作一段时间发现有问题后,又出于经济压力等原因未离职的。再比如,近年因互联网经济的发展,不少平台为扩大市场向新用户派发优惠券,从而引发有人骗取首单优惠的。这些类型的被告人多是首次犯罪,主观恶性不大,如果涉及的犯罪金额不是很大,又能积极退赔的,一般可以考虑缓刑。

 

主观恶性及人身危险性较大的,一般不考虑缓刑。比如具有多次前科劣迹的,犯罪团伙的主要成员等。

 

(五)具体罪名的特点

 

各罪名根据自身的特点,都有酌情从轻或从重处罚的情节,有需要特别酌情从重处罚情节的一般不适用缓刑,比如具有酒后驾驶情节的交通肇事罪、具有无证驾驶情节的危险驾驶罪、具有利用未成年人实施盗窃情节的盗窃罪。有酌情从轻处罚情节的可以考虑缓刑,比如为治病急需盗窃的、因琐事纠纷而故意伤害的,如果情节较轻,可以考虑缓刑。当然,这些情节的把握还要综合考虑社情和民意。

 

(六)类案的协调

 

同案同判是司法公正的必然要求,相同犯罪情节的案件在是否适用缓刑上应当采用同样的标准,尤其是在诸如危险驾驶罪、非法吸收公众存款罪等具有高度对比性的罪名上,如果某个地区、某个法院、甚至是某个法官在缓刑的适用上标准不统一,甚至造成情节轻的判实刑,情节重的反而判缓刑,都会严重损害法制统一及司法权威,使社会公众对司法公正的认可和信任度下降。

 

(七)控辩双方的意见

 

由于上述诸如刑事政策、被告人主观恶性等把握并没有一个明确的判断标准,因此,在考量的过程中要注重听取控辩双方的意见,尤其是作为案件公诉和监督一方的检察院意见,检察官对上述标准的把握上可能会和法官不一致,这种情况下要充分听取检察院的意见。

 

(八)案件特殊情况

 

案件特殊情况主要是要考虑一些社会问题和法官内心的评判,前者比如夫妻双方都被羁押,但有小孩需要抚养或老人需要赡养时,在上述缓刑的适用条件上就会对其中一方适当放宽。后者比如一些案件,一般人都能认识到被告人的实际犯罪金额肯定远不止指控金额,但因证据收集问题无法认定的,通常会通过从严掌握从宽量刑幅度并不予适用缓刑予以体现。如某盗窃案,被告人被抓获时在其家中查获大量疑似赃物,其也供述多数物品系其盗窃所得,但因无法查明对应的被害人,导致无法认定为盗窃所得,此时,即使被告人退赔了判决认定的全部违法所得,也一般不会考虑适用缓刑。

 

 

 

第四部分 罚金刑的适用

 

(一)符合法律规定限额

 

部分罪名关于罚金的数额法律或司法解释有规定,比如信用卡诈骗罪,数额较大的,刑法规定处2-20万元罚金,如盗窃罪,司法解释规定应当在1000元以上盗窃数额的2倍以下判处罚金。对于这些罪名,罚金的数额应在规定范围之内。

 

(二)主要以违法所得为基础

 

应主要根据被告人的违法所得数量考虑拟判罚金数额。违法所得指通过实施犯罪行为而获得的好处。从现代刑事发展理念来说,罚金的适用原理主要在于对经济犯罪、贪利性犯罪科以经济上的处罚,根据行为人通过犯罪获利多少配置轻重不等的罚金刑,即以阶梯式经济处罚遏制严重程度不等的经济利欲,因此,将违法所得作为判处罚金数额的主要依据符合罚金的适用原理,甚至不少罪名直接就规定以此作为判处罚金的依据,如刑法第175条、第180条等。

 

(三)综合考虑被告人缴纳罚金的能力

 

虽然刑法规定,对于罚金由于遭遇不能抗拒的灾祸等原因缴纳确实有困难的,经人民法院裁定,可以延期缴纳、酌情减少或者免除,但是在实践中如此操作的非常之少。因此,如果在判决时不考虑被告人的实际缴纳能力,可能导致一些没有缴纳罚金能力的被告人在被判处高额罚金后,存在心里包袱,不利于其在执行中的积极改造。因为,如果不能缴纳该高额罚金,即使其积极参加劳动改造,也很难给予减刑。需要注意的是,一般而言,不能因为被告人缴纳罚金能力强而刻意增加罚金数额,只能因为被告人缴纳罚金能力不足而在原本基础上酌情减少罚金数额。此外,被告人的实际缴纳能力通常比较难以证实,只有在内心足以确信被告人确实缴纳罚金能力较差时才可以在原本基础上予以酌情减少,否则,把握不严将造成法官和检察官在罚金刑上的认识冲突,并可能导致罚金刑在不同被告人之间的失衡。

 

(四)与主刑保持一致

 

罚金刑要按照主刑对应法定刑幅度所规定的数额判处。比如刑法规定信用卡诈骗罪,数额较大的,处5年以下有期徒刑或者拘役,并处2-20万元罚金,数额巨大的,处5-10年有期徒刑,并处5-50万元罚金。当某被告人犯此罪,数额巨大,但依法减轻处罚后在5年以下有期徒刑或者拘役档次量刑时,对应的罚金也只能在该档次所规定的2-20万元范围内判处,而不能仍在上一档规定的5-50万元(重合部分可以)内判处。再比如,新法对非国家工作人员受贿罪等规定了罚金,而旧法没有罚金,如果对被告人适用新法,一定要对应的判处罚金。

 

(五)保持协调

 

为保证类案的协调性,针对同一罪名的罚金数额,最好设置一个能体现刑法遏制性、与违法所得相关联的固定比例,比如诈骗罪,可以设置以违法所得的1/5来判处罚金。此外,还要充分注重刑事政策,对当前严厉打击的犯罪,适当从重处罚,比如同样是诈骗罪,但对于电信诈骗类犯罪的罚金可以设置更高的比例。当然,对于如危险驾驶罪等没有违法所得的罪名,及违法所得无法查清的案件,可以考虑判处和主刑刑期保持正比例关系的金额,如危险驾驶罪的罚金可以按照拘役一个月、罚金3000元,主刑每增加一个月,罚金刑相应增加3000元来设置。总之,无论怎么设置,都要同一个标准,一视同仁。

 

 

 

第五部分 其他量刑问题

 

(一)多被告人量刑要注意什么

 

同一个案件的被告人具有强烈的对比性,应当充分注意各共犯的量刑平衡。量刑时要以具体罪名的核心要素为主,综合考虑其他情节,充分考虑各被告人在共同犯罪中地位和作用上的区别,以及在主观恶性和人身危险性方面的差异,准确地认定各被告人的罪责轻重并裁量适用刑罚,不仅要认真区分主从犯,而且在主犯及从犯内部还要进一步区分罪责。此外,不仅要考虑同一个案件的被告人量刑平衡,而且还要注意分案处理的被告人量刑平衡。

 

(二)数额犯既有既遂又有未遂情节时如何量刑

 

首先根据被告人既遂和未遂的数额判定各自所对应的法定刑幅度,如果既遂部分所对应的幅度较重,或者既未遂所对应的幅度相同的,以犯罪既遂部分确定量刑起点,未遂部分作为酌情从重的量刑情节,且不能引用犯罪未遂条款。例:假定张三诈骗既遂50万元、未遂5万元,李四诈骗既遂50万元、未遂50万元,均应当以诈骗既遂50万元来确定量刑起点,未遂的5万元或50万元作为量刑情节,对张三和李四均在10年-无期徒刑一档量刑,并不得引用犯罪未遂条款对张三和李四从轻或减轻处罚。

 

如果未遂部分所对应的量刑幅度较重的,应分两步走,第一步就未遂部分决定是否减轻处罚,确定未遂部分所对应的法定刑幅度。第二步与既遂部分对应的法定刑幅度比较。如果第一步确定的幅度较重的,应当以未遂部分对应的法定刑幅度确定全案适用的法定刑幅度,将既遂部分作为酌情从重的量刑情节,且必须引用犯罪未遂的条款。例:张三诈骗既遂0.5万元、未遂50万元,如先决定对未遂部分减轻处罚,该部分对应的法定刑为3-10年有期徒刑,如先决定对未遂部分从轻处罚,该部分对应的法定刑为10年-无期徒刑,两个都比既遂部分对应的3年以下有期徒刑、拘役或者管制要重,故均应当以诈骗未遂50万元来确定量刑起点,既遂的0.5万元作为量刑情节,对第一步决定减刑处罚的张三在3-10年有期徒刑一档量刑,并引用犯罪未遂条款表述减轻处罚,对第一步决定从轻处罚的张三在10年-无期徒刑一档量刑,并引用犯罪未遂条款表述从轻处罚。

 

(三)数罪并罚时怎么合并量刑

 

首先确定各罪对应的量刑情节,要注意有些情节是针对具体个罪的,如是否认定坦白等,而有些情节是针对全部罪的,如立功等,因此,要先用各个量刑情节调节个罪的基准刑,确定个罪所应判处的刑罚,再依照数罪并罚的规则,决定执行的刑罚。折抵刑期时要把握好适度原则,一般掌握在总和刑期不满5年的,减少不超过1年;总和刑期不满10年的,减少不超过2年;总和刑期不满15年的,减少不超过3年;总和刑期不满20年的,减少不超过4年;总和刑期不满25年的,减少不超过5年。

 

(四)撤销缓刑时原缓刑判决判处的罚金是否需要合并

 

不合并。

 

刑法第七十七条规定,缓刑考验期间犯新罪或者发现漏罪的,应当撤销缓刑,对新犯的罪或者新发现的罪作出判决,把前罪和后罪所判处的刑罚,予以并罚。因此,应当明确的是撤销缓刑并不是撤销原判决,原判决关于罚金刑的判决仍然是有效的,是可以强制执行的,如果将缓刑判决判处的罚金刑合并的话,实质上等于将缓刑判决所判处的罚金刑效力也撤销了,将导致两个有效判决的既判力冲突。此外,全国人大常委会法制工作委员会也指出,刑法第七十一条中的“刑罚执行完毕以前”应是指主刑执行完毕以前。如果被告人主刑已执行完毕,只是罚金尚未执行完毕的,根据刑法第五十三条的规定,人民法院在任何时候发现有可以执行的财产,应当随时追缴。因此,被告人前罪主刑已执行完毕,罚金尚未执行完毕的,应当由人民法院继续执行尚未执行完毕的罚金,不必与新罪判处的罚金数罪并罚。虽然该情况不是针对撤销缓刑的情形,但精神是一致的,即如果前罪判处的罚金刑未执行的,可以随时追缴,而不用合并执行。

 

(五)撤销缓刑后是否可以继续适用缓刑

 

特定情形下可以。

 

因缓刑考验期间犯新罪而撤销缓刑的不能继续适用缓刑。在缓刑考验期间犯新罪的,说明被告人具有再犯罪的危险,不符合缓刑适用所要求的“没有再犯罪的危险”这一法定条件,故不能宣告缓刑。

 

因缓刑考验期间发现漏罪而撤销缓刑的,在特定条件下可以继续适用缓刑。最高人民法院《关于人民法院审判严重刑事犯罪案件中具体应用法律的若干问题的答复(三)》指出,在缓刑考验期限内,发现被宣告缓刑的犯罪分子在缓刑宣告以前还有其他罪没有判决的,依法应当数罪并罚,如果仍符合缓刑条件的,仍可宣告缓刑。虽然该文件已被废止,但在关于此问题新的文件出台前还是具有参考性的。当然,是否适用缓刑,还是要根据案件的社会危害性、被告人的主观恶性等因素综合把握。实践中,造成漏罪的原因多种多样,对其中在前罪诉讼中,被告人故意隐瞒罪行,企图逃避处罚的,说明其主观恶性较大,在撤销缓刑后不宜再宣告缓刑。而对因被告人认识不到位或其他客观原因造成漏罪的,根据案件实际情况,可以继续适用缓刑。

 

(六)应当合并而未合并审理的案件如何并罚

 

实践中存在本应合并审理而未合并审理的情况,为避免司法资源浪费,在不再审的情况下应当对被告人数罪并罚,并且要按照假定是合并审理时的情况确定决定刑。例:张三在刑修十一生效前因犯涉嫌在a地集资诈骗被a地公安机关取保候审,取保候审期间又因涉嫌在b地集资诈骗被b地公安机关抓获,后b地法院仅对张三在b地集资诈骗2000万元的行为以集资诈骗罪判处其有期徒刑14年并处罚金40万元。判决生效后,a地公安机关将张三从监狱解回a地,现a地法院除了根据法律规定对张三在a地集资诈骗1000万元的行为以集资诈骗罪判处有期徒刑10年并处罚金10万元外,还需要将该罪与b地法院判处的有期徒刑14年并处罚金40万元进行并罚,且确定的决定刑不得超过有期徒刑15年并处罚金50万元,即至多只能按照新法实施前基层法院对集资诈骗罪能判的法定最高刑对张三判处刑罚。

 

 

 

第六部分 认罪认罚案件中的相关量刑问题

 

(一)认罪认罚案件中量刑建议的三个认识误区

 

1、确定刑量刑建议侵犯了法院的审判权

 

(1)确定刑量刑建议仍是求刑权,并未侵犯审判权

 

对于认罪认罚案件中的量刑建议,无论是确定刑量刑建议,还是幅度刑量刑建议,法官都要进行实质审查,如果认为量刑建议明显不当的,可以不采纳。由此可知,从权力属性来讲,量刑建议权本质上仍属于求刑权,量刑的最终决定权还是在人民法院法官手中,检察机关提出的量刑建议只有得到法官的确认后才能具有执行效力,确定刑量刑建议也并没有侵犯法院的审判权,只不过审判权在这里体现为多数时候对检察机关量刑建议的确认和少数时候对检察机关量刑建议的不采纳上。

 

(2)不积极履行量刑建议审查权,量刑权有实际被“转移”的风险

 

如果人民法院不认真履行量刑建议审查权,遇到明显不当的量刑建议,不去积极的予以纠正,长期以往的确会有将量刑权实际“转移”的风险。当前不少法院仍内部规定,如果不采纳量刑建议的需要专业法官会议讨论通过,造成有些法官为了减少麻烦,即使内心认为量刑建议明显不当的,也不愿去提交讨论,而是直接予以采纳,造成法院量刑权的实质减损。因此,当前应当支持甚至是鼓励法官调整量刑建议,从程序上为法官调整量刑建议提供方便而不是障碍,因为,只有这样,法官才有足够的主观动力去调整量刑建议,进而维护审判权,从而使检察机关和人民法院在量刑上更好的形成制约,逐渐形成量刑的公正。

 

2、确定刑量刑建议违背了以审判为中心的刑事诉讼要求

 

(1)法官感到沦为摆设是错觉

 

如果单就认罪认罚案件而言,因开庭主要是对认罪认罚自愿性和合法性的审查,量刑建议在庭前已由控辩双方协商一致,没有明显不当的,人民法院应当予以采纳,故经常出现无论辩护人在庭审中说什么或者说多少,甚至无论辩护人参与庭审与否,法官都得按照检察机关的量刑建议对被告人进行定罪量刑的情况,以至于法官感到自己没有自由裁量权,甚至沦为了摆设。实际上,这是一种错觉,开庭仍是定罪量刑的核心,只有通过开庭,法官对检察机关量刑建议进行实质审查和确认,该量刑建议最终才具有实际效力,只不过此时开庭因控辩双方对于量刑已经达成一致,无需进一步展开调查及辩论,程序进一步得到了简化,且检察院的量刑建议是准确的,必须予以采纳而已。

 

(2)有助于检法在量刑上真正形成制约,促进司法公正

 

无论刑事诉讼法设置什么原则及要求,都是以司法公正为最终目的的,以审判为中心的诉讼要求也不例外,确定刑量刑建议将量刑调查及辩论适当前置,有利于促进量刑公正。因为在过去,刑事案件的量刑在庭审前辩护人几乎无法实际参与,只能在庭审中发表辩护意见,法院一旦判决,只能寄希望于二审改判,而二审针对量刑进行改判的实际并不常见,判决后检察机关又很少针对量刑提起抗诉,造成检察机关和人民法院在量刑上制约不足,同案不同判的现象比较突出。现在要求提出确定刑量刑建议后,对于检察官而言,因认罪认罚率考核的要求,担心法官以量刑建议明显不当为由不采纳量刑建议,势必更加重视量刑建议的审查和说理。而对于法官而言,因不采纳量刑建议面临被抗诉的压力,也势必更加重视对量刑建议的审查和量刑说理。因此,检察官和法官在量刑上形成了相互制约的关系,必然会促进司法公正。

 

(3)一定程度减轻了法官在认罪案件上的工作量,便于在不认罪案件上充分形成以审判为中心

 

提出确定刑量刑建议在一定程度上减轻了法官的办案压力,有助于实现案件繁简分流,真正做到繁案精审、简案快审。实际上也只有让大多数的认罪案件简化程序,才能让少数不认罪案件真正的实现以审判为中心,法官才有充足的精力促成证人、鉴定人出庭,对涉案证据逐一举证质证,对非法证据排除申请予以积极启动,进一步促进司法公正。

 

3、认罪认罚案件中的量刑建议和其他量刑建议没有本质区别

 

认罪认罚案件中的量刑建议是控辩双方协商一致的结果,而其他量刑建议是检察机关单方面提出的,两者具有本质区别,前者是控辩双方合意的结果,是检察机关代表国家对认罪认罚的被告人在量刑上给予从宽的承诺,需要具有一定的确定性和可预期性,因而对人民法院来说也具有一定约束力,即没有明显不当的,人民法院应当予以采纳,而后者不具有上述约束力,只是人民法院在量刑时的参考。

 

(二)量刑建议明显不当怎么把握

 

1、全面审查

 

办理认罪认罚案件,人民检察院一般应当提出确定刑量刑建议,包括主刑、附加刑及是否适用缓刑。因此,明显不当的范围自然也就包括主刑、附加刑及是否适用缓刑。

 

2、着重审查刑期相对幅度或绝对值是否偏离过大

 

刑事诉讼法及相关司法解释均规定对于认罪认罚案件,人民法院经审理认为量刑建议明显不当的,应当依法作出判决。然而,对于何为明显不当,刑事诉讼法及相关司法解释均未明确规定。不过,刑事诉讼法解释起草小组在《刑事诉讼法解释》理解与适用中指出,在征求意见过程中,有意见提出,“量刑建议明显不当”的规定过于抽象,建议细化。在很多时候轻刑犯相差一至三个月就显得偏轻或偏重,在这种情况下能否改变量刑建议?经研究,相关问题不宜一概而论,应当区分情况,根据审理认定的犯罪事实、认罪认罚的具体情况,结合相关犯罪的法定刑、类似案件的刑罚适用等作出审查判断。特别是,相关犯罪的法定刑不同,对认定量刑建议是否明显不当具有直接影响。例如,对于危险驾驶案件,刑罚相差一个月甚至半个月通常即可以认定为“明显不当”;对于应当判处十年以上有期徒刑的案件,刑罚相差半年以上通常才会认定为“明显不当”。基于此,《刑事诉讼法解释》第三百五十四条对量刑建议明显不当的判断作了原则性指引规定,明确:“对量刑建议是否明显不当,应当根据审理认定的犯罪事实、认罪认罚的具体情况,结合相关犯罪的法定刑、类似案件的刑罚适用等作出审查判断。”因此,根据上述解答,可以看出,刑期的相对幅度或绝对值偏离过大,都可以认定为“明显不当”,前者比如某危险驾驶罪,法官认为应当判1个月,量刑建议为2个月,虽然两者只相差1个月,但幅度偏离已达100%,故应当认定为“明显不当”。后者比如某诈骗罪,法官认为应当判10年,量刑建议为11年,虽然两者的幅度仅差10%,但绝对值已经偏离1年之多,故也应当认定为“明显不当”。

 

3、特别要注意同案和类案量刑平衡

 

对共同犯罪各被告人的量刑,如果量刑建议明显不匹配,甚至是轻重相悖的,应当认定为“明显不当”。比如广东省惠州市中级人民法院(2020)粤13刑初73号刑事判决指出:“本案中被告人曾子杰系主犯,与被告人地位作用相近的同案人张国衍、胡慧均等人具有自首、取得被害人谅解的从轻处罚情节被判处十一年有期徒刑,但被告人曾子杰在没有自首、谅解等从轻量刑情节的前提下,故检察机关建议十一年六个月有期徒刑的量刑明显不当,与本案其他同案人的量刑对比明显不均衡,故对检察机关量刑建议不予采纳。”这就要求检察官在提出量刑建议的时候,不能各自为政,尤其是对于共同犯罪但分案处理的案件,如果承办检察官不是同一个人时,更是要相互沟通,确保量刑建议的平衡。

 

4、把握好适度原则

 

对于“明显不当”的把握应当掌握好度,既不能过于严苛,也不能过于宽松,太过严苛将造成量刑建议不被采纳的比例大幅提高,不利于认罪认罚制度的实施,太过宽松则将导致量刑权实质被转移至检察机关,审判权被架空,造成新的量刑不公。另外,还应循序渐进,在认罪认罚制度推进之初,“明显不当”的度可以适度宽松一些,有利于该制度的落地生根,但随着检察机关和人民法院在量刑上达成的共识越来越多,“明显不当”的度应当适度严格一些,使检察机关和人民法院在量刑上的真正形成制约机制,促进司法公正。

 

(三)有辩护人却由值班律师代为具结见证时量刑建议是否有效

 

实践中,曾有辩护人在庭审中反映被告人签署认罪认罚具结书是没有让其作为辩护人加以见证,因此,具结书不具有法律效力。对此,首先,要听取检察官的意见,查明是不是存在绕开辩护人的情况,如果是因合理原因导致未能让辩护人见证的,法官应当告知具结书仍然有效,并说明理由,如果确实存在绕开辩护人的情况,应当宣告该具结书无效,并说明理由,同时告知控辩双方可以继续协商,重新签署具结书。因为,最高人民检察院就十三届全国人大常委会对检察机关适用认罪认罚从宽制度情况报告的审议意见提出的28条贯彻落实意见中提出,要保障犯罪嫌疑人、被告人及时获得有效法律帮助。对愿意委托辩护人,或者符合指定辩护条件的,要充分保障犯罪嫌疑人、被告人的辩护权,严禁无故要求犯罪嫌疑人、被告人解除委托。认罪认罚案件签署具结书时,犯罪嫌疑人有辩护人的,应当由辩护人在场见证具结,严禁绕开辩护人,安排值班律师代为具结见证。对没有辩护人的,要通过多种形式及时通知、切实保障值班律师为犯罪嫌疑人、被告人提供有效的法律帮助。

 

(四)是否可以提出没有上限的量刑建议

 

认罪认罚的核心就是犯罪嫌疑人通过认罪认罚,放弃自己的部分权利,为国家节约司法资源,在量刑上获得宽宥。在认罪认罚从宽的司法交易中,犯罪嫌疑人和司法机关均需让渡部分实体或程序上的权利作为“交易成本”。对于犯罪嫌疑人来说,需要放弃部分自行辩护权,同意司法机关指控的主要事实,甚至某些情况下甘愿“自证其罪”。而对于司法机关而言,则需要作出给予量刑时从宽优惠的承诺,也就是限缩刑期有利于被告人的承诺。因此,如果量刑建议没有上限,就不能起到限缩刑期的作用,不属于有利于被告人的承诺,违背了认罪认罚司法机关应尽的职责。此外,如果量刑建议的上限和法定量刑幅度内的最高刑一致时,也相当于没有上限,因为完全不能起到限缩刑期的作用。因此,认罪认罚案件的量刑建议必须有上限,且上限不能是法定量刑幅度内的最高刑。比如,某被告人诈骗200万元,建议判处12年以上有期徒刑或者12年以上15年以下有期徒刑都是不妥当的。

 

(五)辩护人参与签署具结书后又在庭审中作无罪辩护时量刑建议是否有效

 

首先,刑事诉讼法规定,犯罪嫌疑人自愿认罪,同意量刑建议和程序适用的,应当在辩护人或者值班律师在场的情况下签署认罪认罚具结书。辩护人在场的作用主要是在切实了解案情后,代表犯罪嫌疑人就其认罪认罚以及量刑问题与检察机关沟通,并最终帮助双方达成一致,由犯罪嫌疑人签署具结。由此可知,辩护人的主要作用是给犯罪嫌疑人提供专业咨询意见,最终是否答应检察机关的量刑建议,仍要由犯罪嫌疑人自己决定,也即协商主体是犯罪嫌疑人和检察机关,辩护人在认罪认罚具结书上签字是对犯罪嫌疑人认罪认罚自愿性的见证,并不代表着对具结书内容的完全认可。尽管在多数情况下,犯罪嫌疑人之所以签署具结书,完全是辩护人建议的。但也存在两者不一致的时候,在少数情况下,犯罪嫌疑人自愿认罪认罚,同意检察机关量刑建议,但辩护人并不认可,此时辩护人在场,只能向被告人解释说明利害关系,犯罪嫌疑人坚持要签署的,辩护人只能见证签字,此时辩护人更多的就是见证犯罪嫌疑人系自愿签署具结书。

 

其次,律师具有相对独立的辩护地位。《刑事诉讼法》第三十七条规定,辩护人的责任是根据事实和法律,提出犯罪嫌疑人、被告人无罪、罪轻或者减轻、免除其刑事责任的材料和意见,维护犯罪嫌疑人、被告人的诉讼权利和其他合法权益。《律师办理刑事案件规范》第五条指出,律师担任辩护人或为犯罪嫌疑人提供法律帮助,依法独立进行诉讼活动,不受当事人的意志限制。因此,在犯罪嫌疑人认罪认罚后,辩护人作无罪辩护是有法律依据的。

 

最后,认罪认罚具结书中的量刑建议,是基于被告人的认罪认罚在实体上作出量刑减让的一种承诺,而承诺最重要的意义便是让被告人对认罪认罚后果能有一个明确的预期。当被告人经过权衡以后,自愿真实地选择对自己最有利的认罪认罚程序后,其对选择该程序的法律后果已经明确且有预期的情况下,不能因为辩护人基于其辩护职责而提出的无罪辩护让这一预期落空而承担不利的后果。

 

综上,辩护人参与签署具结书后又在庭审中作无罪辩护时不影响量刑建议的效力。

 

(六)量刑建议书只有结论没有说明是否妥当

 

首先,两高三部《关于适用认罪认罚从宽制度的指导意见》要求,办理认罪认罚案件,人民检察院一般应当提出确定刑量刑建议。对新类型、不常见犯罪案件,量刑情节复杂的重罪案件等,也可以提出幅度刑量刑建议。提出量刑建议,应当说明理由和依据。

 

其次,最高人民检察院就十三届全国人大常委会对检察机关适用认罪认罚从宽制度情况报告的审议意见提出的28条贯彻落实意见中提出,要加强量刑建议说理,根据不同案件情况,在起诉书、具结书、量刑建议书等文书中加强量刑建议说理,体现认定的犯罪事实、罪名,量刑的依据、理由,主要的量刑情节及其对应从宽幅度等内容。要考虑全部量刑情节,综合判断法定、酌定和可能影响量刑的其他事实情节。另行制定“量刑说理书”等量刑说理材料的,一并移送法院。

 

再次,认罪认罚中的量刑建议是控辩双方协商的结果,是双方“讨价还价”的产物,在协商的过程中,一般按照下面的顺序进行:检察官提出量刑建议→征求犯罪嫌疑人及辩护人的意见→检察官调整量刑建议→再征求犯罪嫌疑人及辩护人的意见→协商一致签署具结书。在这一协商过程中,如果检察官只给出量刑建议的结论,而对量刑建议的过程,也就是怎么得出的量刑建议不加以说明的话,双方就无法进行实质性的协商,只有将过程展开,双方才能在诸如起点刑的选取是否太高,基准刑的计算是否正确,各个量刑情节的调节比例设置是否合理等方面真正形成争论,充分进行协商。

 

最后,只有量刑建议附说明,人民法院才能更有针对性的对该建议是否明显不当进行实质性审查,在不采纳量刑建议的时候,才能在判决书中更有针对性的予以回应。

 

综上,量刑建议书只有结论没有说明是不妥当的。

 

附:

 

量刑建议说明表模版

 

图片
图片
图片
图片
图片
图片
图片
图片
图片
 

相关阅读

首席律师

首席律师介绍 刘江,来自四川达州,现居重庆市渝中区,专职律师、合伙人;中华全国律师协会会员;CCTV央视网络电视法制频道会员;美国格理集团法律专家团成员;百度知道、华律网、找法网、法律快车网等多家大型法律网站特邀推荐律师;重庆市律工委...【详细介绍】